财经大本营

《流浪地球2》带来多少营收?华策影视和华谊兄弟最新披露-北京光线影业有限公司

Adam 0

中新网1月31日电(中新财经 吴家驹)猫眼专业版数据显示,截止发稿时,电影《满江红》累计票房已超33亿元,分账票房已超30亿元。电影《流浪地球2》累计票房已超27亿元,分账票房已超25亿元。

猫眼专业版显示,电影《满江红》出品方包括:北京欢喜首映文化有限公司、北京光线影业有限公司、中国电影股份有限公司等11家公司,联合出品方包括:台州欢喜文化投资有限公司、上海猫眼影业有限公司、长影集团有限责任公司等11家公司。

图自猫眼专业版

电影《流浪地球2》出品方包括:中国电影股份有限公司、郭帆(北京)影业有限公司等4家公司,联合出品方包括:北京阿里巴巴影业文化有限公司、万达影视传媒有限公司、上海华策电影有限公司、华谊兄弟电影有限公司等35家公司。

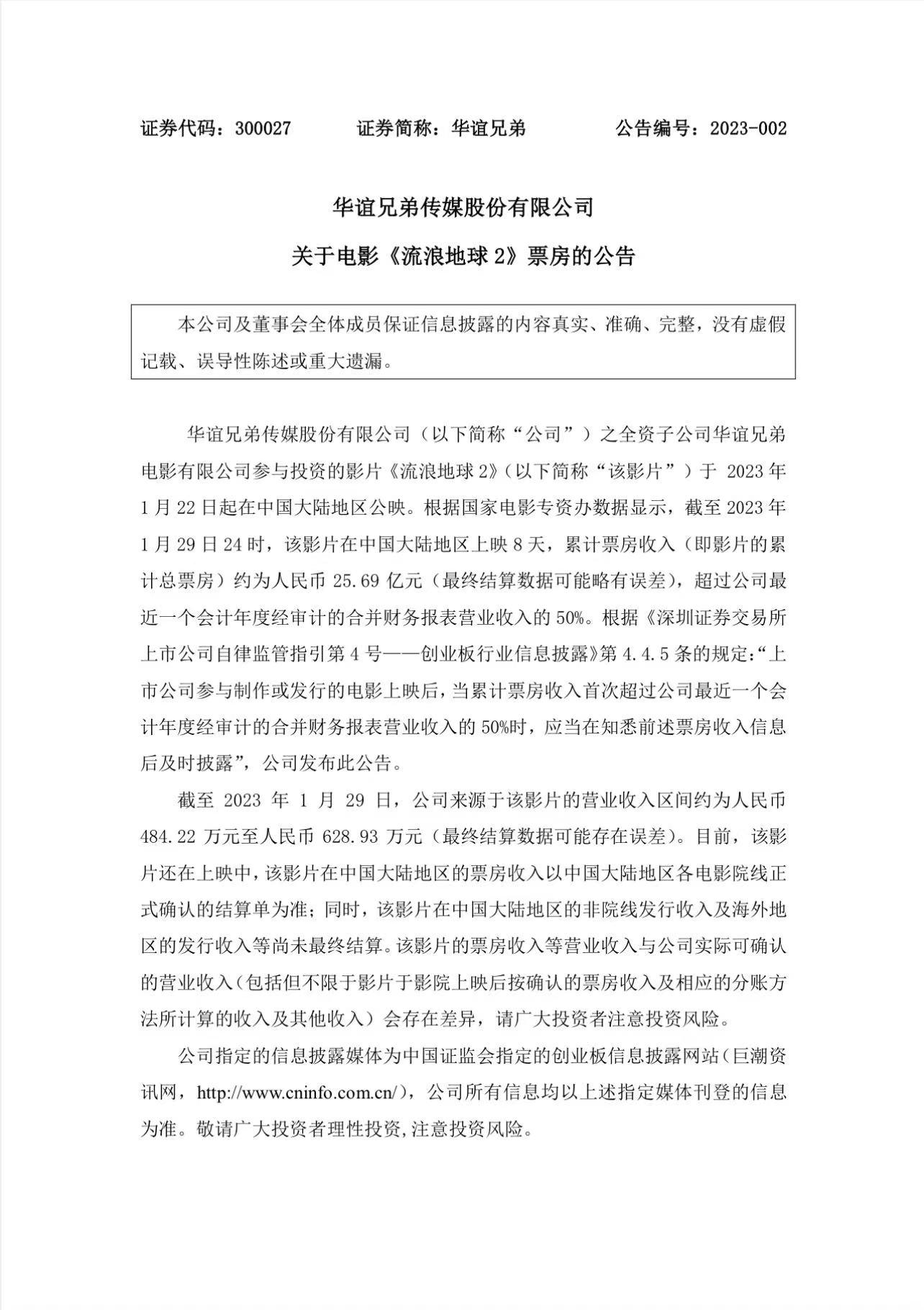
1月30日晚间,华策影视和华谊兄弟分别发布了关于电影《流浪地球2》票房的公告。华策影视表示,截至1月29日,公司来源于该影片的营业收入区间约为999.85万元至1299.81万元。华谊兄弟表示,截至1月29日,公司来源于该影片的营业收入区间约为484.22万元至628.93万元。

图自华策影视公告

图自华谊兄弟公告

图自光线传媒公告

此前,光线传媒发布了关于电影《满江红》票房的公告显示,截至1月28日,公司来源于该影片的营业收入区间约为6300万元至7000万元。

此外,三家公司在公告中表示,目前,该影片还在上映中,在中国大陆地区的票房收入以中国大陆地区各电影院线正式确认的结算单为准;同时,该影片在中国大陆地区的非院线发行收入及海外发行收入等尚未最终结算。该影片的票房收入等营业收入与公司实际可确认的营业收入(包括但不限于影片于院线、影院上映后按确认的票房收入及相应的分账方法所计算的收入及其他收入)可能会存在差异。(中新财经)

上海高端光学测量仪器

影像仪

ogp影像仪怎么样

光学非接触测量仪